Pouvoirs Bancaires
La gestion des pouvoirs bancaires s’inscrit dans le cadre de celle des comptes bancaires et des délégations de signature pour tous les types d’opérations : chèques, virements, cautions, etc.
Il assure une complète traçabilité tout au long de la chaîne des délégations de pouvoirs bancaires. Chaque action affectant le paramétrage des pouvoirs bancaires est ainsi consignée. Les courriers échangés avec les banques, ainsi que leurs pièces jointes sont également archivés et restent accessibles.
Voici les principales fonctionnalités de Pouvoirs Bancaires :
- la synchronisation avec Sage XRT Treasury des données de paramétrage (pays, devises
Monnaie étrangère., sociétés
Entité dotée de la personnalité juridique, créée dans un but marchand, à savoir, produire des biens ou des services pour le marché, qui peut être une source de profit ou d'autres gains financiers pour son ou ses propriétaires., banques, agences et comptes) et la saisie de données complémentaires (délégataires
Personne investie d’un pouvoir que lui transfère le délégant, en vue d’exécuter une mission. Elle agit au nom et pour le compte du délégant., groupes de délégataires, type d’opérations, type de signatures) - la création en masse des pouvoirs (différents types de pouvoir, un délégataire ou un groupe de délégataires, sur un ou plusieurs comptes, etc.)
- la génération et la composition des courriers (en-têtes, corps de lettre, données de délégation et bas de page)
- la consultation des pouvoirs (éditions disponibles par société, par compte, par type de pouvoir, par délégataire, par modèle de délégation, avec les délégataires actifs et inactifs, sur les comptes actifs et inactifs)
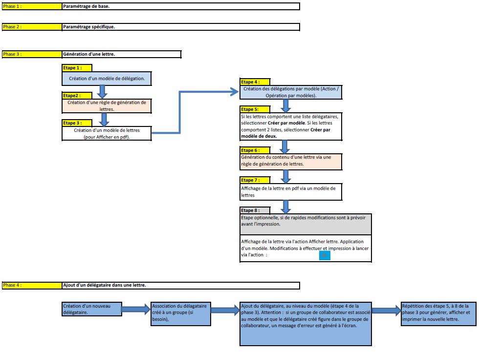
Le schéma ci-dessous présente les différentes phases d'utilisation de l'application.
Avant toute utilisation de Pouvoirs Bancaires, deux procédures doivent être suivies:
- la récupération des données de Sage XRT Treasury
- la saisie de nouvelles données de paramétrage spécifiques à Pouvoirs Bancaires